各投标人:
广州华南商贸职业学院图书管理系统第二阶段网络安全等保整改项目以询价方式进行公开招标,现诚邀潜在投标人参与本项目的投标。相关事项公告如下:
一、项目基本情况
项目名称:广州华南商贸职业学院图书管理系统第二阶段网络安全等保整改项目
采购单位:广州华南商贸职业学院
项目编号:NB-Z-2023078(HM012)


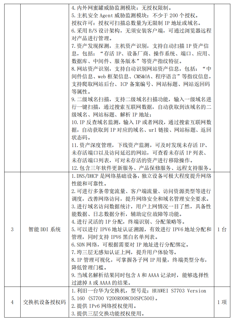
项目需求:
合同工期:自收到开工通知之日起30日内完成
一、投标人的资格要求
1.投标人须为在中国境内注册登记的独立法人,具有独立订立合同的主体资格,具有承担民事责任的能力。
2.参加采购活动前3年内,在经营活动中没有重大违法记录(包括但不限于因违法经营受到刑事处罚或者责令停产停业、吊销许可证或者执照、较大数额罚款等行政处罚)。
3.未被列入“信用中国”网站(www.creditchina.gov.cn)“记录失信被执行人或重大税收违法案件当事人名单或政府采购严重违法失信行为”记录名单;不处于中国政府采购网(www.ccgp.gov.cn)“政府采购严重违法失信行为信息记录”中的禁止参加政府采购活动期间。
4.单位负责人为同一人或者存在直接控股、管理关系的不同供应商,不得同时参加本采购项目投标。
5.本项目不接受联合体投标,不允许分包、转包。
二、获取招标文件的时间及方式
(一)时间:2023年11月9日至2023年11月26日,每天上午8:30-11:30,下午2:30-4:30(休息日、法定节假日除外)
(二)获取方式:网上获取,具体操作指引如下:
1.提交资料:意向投标人将以下资料形成《供应商资质预审文件》(格式参考附件二)发送至指定邮箱(123660921@qq.com)。
a. 供应商基本资料、营业额、公司规模、公司照片、联系人信息
b. 营业执照、法定代表人身份证明
c. 授权委托书及受托人工作证明、身份证复印件
d. 履行本项目所需的相关资质证明
e. 不少于3个同类案例的商务合同
f. 廉洁投标承诺书(详见附件一)
2.资质审查:采购单位在收到投标人资料后一个工作日内完成资质审查并反馈审查结果。
3.缴纳保证金:通过资质审查后,投标人通过银行转账方式向招标人缴纳投标保证金3000元及标书资料费200元,并将缴费凭证回传至上述指定邮箱。保证金收款账户信息如下:
户名:广州华南商贸职业学院
开户行:中国建设银行广州石牌支行
账号:44001580502053006526
注:请供应商在汇款时务必注明所投标项目的项目编号及用途,否则,因款项用途不明导致投标无效等后果由供应商自行承担;不接受个人账户汇款。
4.获取招标文件:招标人收到投标人缴费凭证后1个工作日内,将招标文件电子版发送给投标人。
三、投标文件递交时间、开标时间及地点
1.投标文件递交时间:2023年11月28日上午8:30-11:30, 下午2:30-4:00
2.递交文件地点:广东省东莞市南城街道西湖路99号广东科技学院(南门)行政楼七楼716采购中心办公室
3.开标时间:2023年11月29日上午9:30
4.开标地点:广东省东莞市南城街道西湖路99号广东科技学院(南门)行政楼
5.评标方法和标准:综合评分法。
四、对本次招标提出询问,请按以下方式联系
联 系 人:李敏怡
电话:(0769)86211983
五、其他补充事宜
(1)如意向投标人在招投标、资质审查、业务接洽、商务谈判等业务往来过程中,发现招标方相关人员或其亲属存在任何形式的索贿或贿赂行为的,可向南博集团总部举报(举报电话:0769-86211708、86211799,举报邮箱:nblianzheng@163.com,地址:广东省东莞市南城街道西湖路99号行政楼703室)。
(2)首次参与南博集团采购项目的申请人,请扫描下方二维码填写相关基本信息并完成问卷调查。

广州华南商贸职业学院
2023年11月9日
.png)
关注官方微信